TS1003 Operational Amplifier
Touchstone's sub-1 µA supply current, precision CMOS operational amplifier
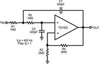
Touchstone's TS1003 is a sub-1 µA supply current, precision CMOS operational amplifier designed to operate over a supply voltage range from 0.8 V to 5.5 V. Fully specified at 1.8 V, the TS1003 is optimized for ultra-long-life battery-powered applications. The TS1003 is Touchstone's fourth operational amplifier in its "NanoWatt Analog™" high-performance analog integrated circuits portfolio. The TS1003 exhibits a typical input bias current of 2 pA, and has rail-to-rail input and output stages.
The TS1003's combined features make it an excellent choice in applications where very low supply current and low operating supply voltage translate into very long equipment operating time. Applications include: micropower active filters, wireless remote sensors, battery and powerline current sensors, portable gas monitors, and handheld/portable POS terminals. The TS1003 is fully specified over the industrial temperature range (-40°C to +85°C) and available in a PCB space saving, 5-lead SC70 package.
- Single, 0.8 V to 5.5 V operation
- Supply current: 0.6 μA (typ)
- Low input bias current: 2 pA
- Low TCVOS: 9 µV/°C (typ)
- AVOL driving 100 kΩ load: 90 dB (min)
- Gain-bandwidth product: 4 kHz
- Unity gain stable
- Rail-to-rail input and output
- No output phase reversal
- 5-pin SC70 packaging
- Battery/solar-powered instrumentation
- Portable gas monitors
- Low-voltage signal processing
- Micropower active filters
- Wireless remote sensors
- Battery-powered industrial sensors
- Active RFID readers
- Power line or battery current sensing
- Handheld/portable POS terminals
TS1003
| Imagem | Número de peça do fabricante | Descrição | Available Quantity | Preço | ||
|---|---|---|---|---|---|---|
![]() | ![]() | TS1003DB | EVAL BOARD FOR TS1003 | 1 - Immediate | $61.86 | Ver detalhes |



