The Five Senses of Sensors - Touch
Contributed By Electronic Products
2011-08-11
This article is the final of the five articles in the Senses of Sensors series. However, of all five types of sensors, consumers typically use touch sensors the most continuously throughout each day while operating smart phones and tablets. Touch sensors are simply transducers that are sensitive to force pressure or human touch.
Dr. Sam Hurst, the founder of Elographics, developed the first touch sensor in 1971. During the 1990s, adoption of touch sensors was fueled by the creation of smart phones and devices equipped with touch-screen technology including ATMs and Point of Sale systems. Technology advancements of the decade included Apple’s Newton handwriting recognition and IBM’s Simon touch-screen interface. However, the use of touch sensors increased rapidly with the iPhone’s introduction of multi-touch zooming capabilities so users can pinch and spread content on the screen for ease of readability.
This article will explore capacitive, resistive, infrared touch and surface acoustic wave (SAW) touch sensors. Each of the touch sensor technologies detects touch differently, and some can detect gestures without direct contact or by the absence of touch.
Capacitive touch sensors
Capacitive sensing is based on electrical disturbance. Capacitive touch sensors consist of sheets of glass with a conductive coating on one side and a printed circuit pattern around the outside of the viewing area. The printed circuit pattern creates a charge across the surface and is disturbed by a user touching the screen with a finger, glove, stylus, or any other object.
Capacitive sensors are built on the glass itself. Contact does not require much pressure, so force is insignificant. However, capacitive touch sensors are vulnerable to abrasion of the conductive coating.
Capacitive technology is the only one of the three touch sensor technologies listed above that is capable of multi-touch whereby more than one point of contact is recognized. This allows users to pinch and spread, which was popularized by the iPhone.
The number of capacitive-based sensor designs in industrial, automotive, medical and consumer applications is growing. Designers have significantly improved upon the major challenges in capacitive sensor applications, including addressing thick molding compounds, noisy environments, reliability concerns, and interconnect distances from the sensor to the IC.
For example, Analog Devices’ AD7150 capacitance-to-digital converter (see Figure 1) delivers robust signal processing for proximity sensing. Based on the AD7150’s high sensitivity, capacitance sensors can be embedded deeply inside thick molding without compromising specifications. The device enables low power, high-speed capacitance sensor systems.

Figure 1: The ADI7150 capacitance-to-digital converter is an example of a robust solution for harsh environments. (Source: Analog Devices AD7150 datasheet)
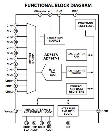
ADI’s AD7147 (Figure 2, Figure 3) increases performance for touch interfaces and dramatically improves sensor response, while simplifying sensor design. The device specifically addresses the challenges of locating a sensor remotely from an IC and shielding noise sources inherent in certain target applications, such as cell phones, multimedia players, smart handheld devices, TV, A/V, remote controls, gaming, and digital still cameras.

Figure 2: AD7147 block diagram. (Source: Analog Devices AD7147 Datasheet)

Figure 3: Capacitance-to-digital converter for touch control. (Source: Analog Devices AD7147 Datasheet)
The touchpad contains a two-layer grid of electrodes connected to a sophisticated full-custom mixed signal integrated circuit mounted on the reverse side of the pad. The top layer features vertical electrode strips, and the lower layer has horizontal electrode strips. The IC measures mutual capacitance from each of the horizontal electrodes to each of the vertical electrodes. A human finger near the intersection of two electrodes modifies the mutual capacitance between them because a finger has different dielectric properties than air. When a user touches the screen, a portion of the charge is transferred to the user and makes the potential difference on the screen. After the panel controller recognizes the touch, the controller sends the X-Y axis information to the PC port.
Another example of capacity proximity sensing is the NXP PCF8883 IC (Figure 4) used for proximity sensing in mobile phones and portable entertainment units, medical applications, and switches in or under upholstery, leather, handles, mats, and glass in transportation applications. The switch uses a digital method to detect a change in capacitance on a remote sensing plate. Changes in static capacitance are automatically compensated using continuous auto-calibration.

Figure 4: PCF8883 block diagram. (Source NXP PCF8883 Datasheet)
Resistive touch sensors
A resistive touch sensor, in comparison to a capacitive touch sensor, consists of two layers not in contact with each other but separated by thin spaces. The sensor responds when pressure causes the layers to touch. The sensor consists of an outside flexible layer that is coated on the inside with a conductor, a non-conductive separator of mica or silica, and an inside supporting layer of glass, which is also coated with a conductor.
Resistive sensors are the most common form of touch sensors and are used for distance and pressure applications. They can be operated with finger touch or mechanical stylus. Unlike capacitive touch alternatives, resistive touchscreens cannot support multi-touch technology.
In this case, a printed circuit pattern is located around the outside of the viewing area. When the outside layer is pressed against the inside layer, the resulting voltage is measurable in multiple directions. When comparing these voltages to the starting voltage, the point at which the touch took place can be calculated.
Resistive sensors are simple and relatively inexpensive. One potential failure is due to the flex required to push the surfaces together. The existence of two layers also results in a loss of brightness between 10 and 20 percent. Designers have recently improved the wear and chemical resistance of resistive sensors by improving the flexible glass for the outer layer.
Interlink Electronics' FSR 400 series (Figure 5) is part of the single zone Force Sensing Resistor family. Force sensing resistors (FSR) are robust polymer thick film (PTF) devices that exhibit a decrease in resistance with an increase in force applied to the surface of the sensor. Applications include automotive electronics, medical systems, industrial, and robotics.

Figure 5: The standard 400 is 7.62 mm in diameter. (Source: FSR 400 Datasheet)
Touch sensor systems allow enhanced human interfaces, which can be operated by simple finger touch. They can be easily designed and can reduce manufacturing costs. The use of touch sensor systems as control panels is spreading rapidly in a wide range of fields including household appliances, AV equipment, office equipment, game consoles, mobile phones and portable music players. Consumers increasingly demand products incorporating touch sensor systems and touch panels that are more compact and cost effective, use less power and improve performance and ease of use. To meet increasing consumer demand, designers are pressured to use single-chip devices combining a touch sensor IC to detect touch events and an MCU to receive detection data and control the system.
Resistive sensors offer cost-effective, consistent and durable performance in environments where equipment must endure contaminants and liquids, such as in restaurants, factories and hospitals. Resistive sensors are often used in web phones and handheld consumer applications.
Infrared and surface acoustic wave (SAW) touch
Infrared touch works with a glass face in front of the LCD to touch and emitters and sensors along all four of the viewing areas built into a raised bezel. Infrared touch sensors are most often used in kiosks or gaming applications.
The sensor detects when the beam is broken or changed when an object touches the space but is unaware of the type of object used to break the beam.
Contact pressure is insignificant, and LED emitters have an inherently long life. The raised bezel assembly increases overall thickness and must remain exposed.
An infrared sensor, such as Sharp’s IS471F, can also be used in infrared touch applications because it is almost completely insensitive to infrared light from ambient sources. See the References list for a demo on using IS471F in LED touch panels.
The SAW method works by sending ultrasonic pulses across the surface of a glass layer and detecting disturbance.
A glass layer is placed over the front of the LCD, and Piezoelectric crystals are bonded to the glass to create a sound pulse that travels across the glass face. Reflectors redirect the sound back to the crystals, where the sound wave is converted back to an electric charge.
When a finger touches the glass, some of the sound is absorbed or redirected. Separate sensors experience this effect so the position of the touch can be calculated.
Unlike resistive and capacitive touch sensors, SAW touch sensors have no coating on the glass, brightness is not affected, and flex wear is not an issue. However, when used in some applications where contaminants may be present, seals can get dirty and must be cleaned or replaced.
SAW touch sensors are used for ATMs, amusement parks, banking and financial applications, information kiosks, computer-based training and other indoor environments.
Disclaimer: The opinions, beliefs, and viewpoints expressed by the various authors and/or forum participants on this website do not necessarily reflect the opinions, beliefs, and viewpoints of DigiKey or official policies of DigiKey.

