Solar-Powered HB-LED Street Lighting
Contributed By Electronic Products
2012-08-08
Coupled with the emergence of high-brightness (HB) LEDs, the availability of ICs designed specifically for maximizing solar array output has brought increased attention to solar-powered street lighting. Indeed, once largely limited to remote locations, solar-powered lighting is now in the mainstream of municipal street lighting (they charge during the day from the light of the sun and light streets at night). For engineers, design of efficient solar-power LED lighting systems has become simpler thanks to available solar power management and LED driving ICs from manufacturers including Allegro Microsystems, Cree, Cypress Semiconductor, Linear Technology, NXP Semiconductors, ON Semiconductor, STMicroelectronics, and Texas Instruments.
Solar lighting systems comprise a solar panel, controller, and lighting source. HB LEDs offer performance characteristics that are well suited to solar-powered applications. Compared to traditional lighting sources, these devices require lower voltages, offer longer life spans, and provide greater flexibility in lighting configurations.
HB LEDs now use less energy in producing the same amount of light, and manufacturers are continuing to improve their efficacy. Readily available devices, such as the Cree XLamp XM-L LED, are capable of 1,000 lumens with 100 lumens/W efficacy. Industry-wide, HB LEDs are pushing efficacy past 100 lumens/W, and U.S. Department of Energy surveys project a continued rapid rise in output (Figure 1).

HB-LED drivers
HB LEDs are unique among lighting sources, requiring a constant DC current rather than a constant voltage. As with all such devices, Cree's HB LEDs require a constant-current source, perceptibly changing brightness (Figure 2a) and even color (Figure 2b) with changes in forward current.
(a)
(b)
Typically, switching regulators are used to efficiently regulate current through an HB-LED load. LED driving switching regulators such as the Allegro Microsystems A6210, ON Semiconductor NCP3066, and TI LM3464/LM3464A are designed specifically to provide a constant-current output for individual LEDs or strings of several LEDs.
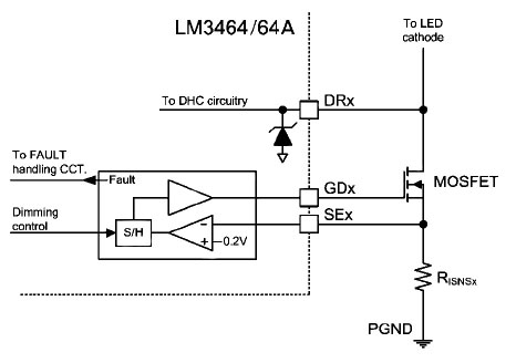
While devices in this class typically include on-chip LED drivers, the TI LM3464/64A is designed to allow engineers to use external MOSFETs and sense resistors to achieve higher, more accurate LED current. For each of its four channels, the LM3464/64A driver stage (Figure 3) includes individual LED current regulators comprising an external MOSFET, current-sensing resistor, and an on-chip amplifier, which monitor the voltage across the current-sensing resistor. The on-chip amplifier compares this voltage to a 200-mV reference voltage and modifies the gate voltage of the MOSFETs as needed to maintain current regulation.

The Cypress CY8CLED04G01 PowerPSoC combines the Cypress Programmable SoC (PSoC) with on-chip power electronics to provide a single-package solution for solar-powered lighting operating in the 7 to 32 V range. For LED driving, the CY8CLED04 family includes up to four channels of constant-current drivers able to drive up to 1 A per channel using internal MOSFETs. Individual family members such as the CY8CLED04G01 support use of external MOSFETs to support drive currents above 1 A per channel.
Solar-power management
In a solar lighting system, power and charge management capabilities are essential for maintaining solar arrays at optimum output efficiency and for maintaining the proper state of charge of the battery array. Solar output efficiency depends on the ability to maintain the solar panel at its maximum power point. As changes in loading, illumination, or even solar cell characteristics occur, the system must be able to restore the solar array to maximum output through maximum power point tracking (MPPT). For more information see the TechZone article "Designing a High-Efficiency Solar Power Battery Charger."
Along with its on-chip LED driver features, the Cypress CY8CLED04G01 PowerPSoC supports MPPT through a software-based approach with its PSoC core. The device's internal controller runs algorithms for MPPT, load and charge control and system protection. Its automatic dusk-to-dawn option turns off the load when the solar panel voltage drops below a preset voltage, so the HB LEDs draw power from the battery to illuminate. When panel voltage reaches a threshold voltage, indicating sunny conditions, the device turns off the load and begins to recharge the battery. For battery charging, the PowerPSoC algorithms support four charging modes for lead-acid batteries: full charge, constant-voltage charge, trickle charge, and overvoltage charge to equalize flooded battery cells.
Similarly, the NXP MPT612 uses a software-based approach built on the ARM7TDMI-S RISC processor. Engineers can create custom solutions by including optional software modules for functions such as battery management, load management, and more. The MPT612 provides dedicated hardware functions including voltage and current measurement using appropriate voltage and current sensors. For MPPT and other management operations, the device automatically calculates the required parameters using these on-chip measurement capabilities.
While devices such as the Cypress PowerPSoC and NXP MPT612 allow software tuning and optimization of more complex MPPT algorithms if needed, other devices use a built-in feedback loop to implement a simple MPPT method. For example, the STMicroelectronics SPV1040 is a monolithic solar battery charger with an embedded MPPT algorithm based on an input voltage regulation loop, which fixes the charging battery voltage via a resistor divider. In operation, this regulation loop changes the PWM duty cycle as needed to maintain optimum panel output. With the SPV1040, engineers set the maximum output current up to 1.8 A using a current sense resistor as needed to meet specific charging requirements. If the system reaches this maximum current level or exceeds the maximum temperature limit of 155 °C, the SPV1040 disables PWM switching. The SPV1040 also provides input source reverse polarity protection to protect against damage if the solar panel inputs are accidentally reversed.
Linear Technology offers a pair of solutions, the LT3652 IC and LTM8062A μModule, which use an input voltage regulation loop to reduce charge current if the input voltage falls below a programmed level set with a resistor divider. For solar panel operation, this input regulation loop maintains the panel at or close to peak output power (Figure 4).
(a)

(b)
The LT3652 IC serves as a complete step-down battery charger, providing constant-current/constant-voltage charge management with a programmable maximum charge current up to 2 A. Using a 3.3-V float voltage-feedback reference, the LT3652 can be programmed to deliver any required battery float voltage up to 14.4 V. The LTM8062 and LTM8062A μModules are complete battery charging modules able to deliver up to 2 A of charging current. As with the LT3652, these chargers use a 3.3-V float voltage feedback reference to deliver battery float voltages of 14.4 V (LTM8062) or 18.8 V (LTM8062A), programmed with an external resistor divider.
The TI BQ24650 switch-mode battery charge controller IC also uses an input regulation loop to set the operating point of the solar array. Using this regulation loop, the BQ24650 reduces charge current when the input voltage falls below a preset value. For a solar panel, this change in charge current translates into a restoration of the solar panel to its maximum power point. At the heart of the BQ24650, a constant-frequency synchronous PWM controller helps ensure precise current and voltage regulation for constant-current/constant-voltage charging as well as battery management features including charge preconditioning, charge termination, and charge status monitoring.
DigiKey’s Reference Design Library has more related solutions for Solar Battery Chargers and LED Drivers.
Conclusions
Solar-powered lighting has entered the mainstream, thanks to continued advances in HB LED efficacy. For engineers, designing efficient solar-powered HB-LED lighting solutions requires careful attention to constant-current regulation of LED drivers while maintaining solar array output at its maximum power point. Using available devices optimized for solar power management and LED driving, engineers can more easily build solar powered lighting solutions that promise high illumination levels at power levels well within the capabilities of solar-powered supplies.
Disclaimer: The opinions, beliefs, and viewpoints expressed by the various authors and/or forum participants on this website do not necessarily reflect the opinions, beliefs, and viewpoints of DigiKey or official policies of DigiKey.

